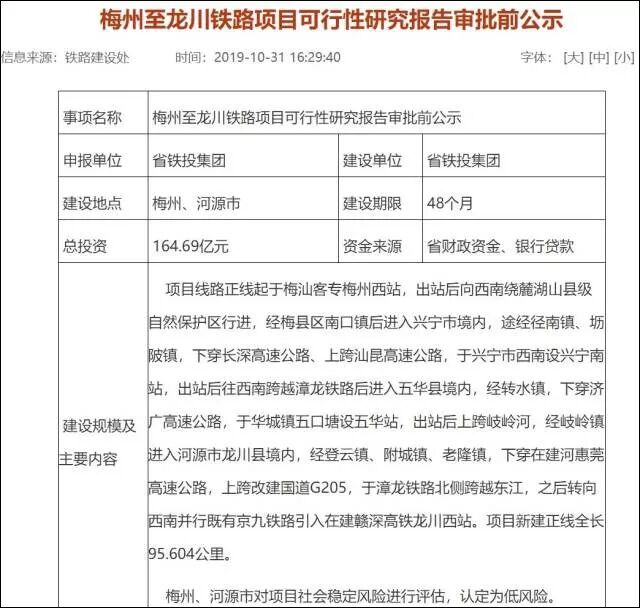
10月31日下午,广东省发改委网站发布《梅州至龙川铁路项目可行性研究报告审批前公示》。根据该公示,梅州至龙川铁路起于梅汕客专梅州西站,引入赣深高铁龙川西站。

广东省发改委官网截图
目前赣深铁路全线正在加快建设,按照计划将于2021年建成通车,届时深圳至河源高铁只需要1个小时,而梅龙铁路开通后深圳至梅州的高铁运行时间将压缩到2小时以内,最快有望压缩到1.5小时。
根据省发改委的公示,新建梅州至龙川铁路项目位于广东省东部,线路自梅汕客专梅州西站引出,沿途经过梅州市梅县区、兴宁市、五华县和河源市龙川县,终至赣深高铁龙川西站,大致呈东西走向。 图片来自广东省铁路建设投资集团有限公司官网 新建正线全长约96km,桥隧比约80%,为客运专线,设计速度350km/h,运行动车组列车。总投资164.69亿元,建设期限为48个月。 省发改委网站截图 广东省铁投集团《新建梅州至龙川铁路项目环境影响报告书(征求意见稿)》部分截图 赣深高铁预计2021年通车,赣深高铁是我国“八纵八横”高速铁路网的重要组成部分,线路从在建的赣州西站引出,向南接入深圳北站。那么,赣深高铁建设进度如何? 10月17日,惠州市发改局在回应网友时透露,赣深高铁惠州段已进入全面施工阶段,惠州北站也同步建设。目前,该项目正按计划顺利推进,计划2021年6月项目全线(含站房)建成通车。 赣深高铁正线全长436.37公里,线路贯穿江西、广东两省的赣州、河源、惠州、东莞、深圳5市。列车设计行驶速度为350公里/小时,规划运输能力为5000万人/年。 赣深高铁一通车,广东将实现市市通高铁!实在是太令人期待了!



纪录小康工程 · 广东数据库
