惠东县2019年义务教育学校招生工作方案
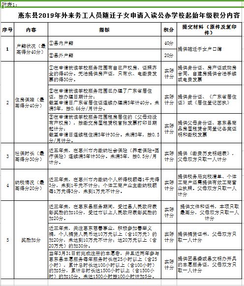
为进一步促进依法办学,规范义务教育招生入学工作,确保适龄儿童少年享有公正、公平的入学权利,提升人民群众对教育改革发展的获得感和满意度,依据《中华人民共和国义务教育法》、《广东省教育厅转发关于做好2019年普通中小学招生入学工作的通知》(粤教基函〔2019〕70号)及市教育局招生文件精神,结合我县实际,制定本工作方案。 一、指导思想 全面贯彻党的十九大精神,以习近平新时代中国特色社会主义思想为指导,严格执行国家、省、市有关义务教育学校招生政策,遵循“属地管理,免试就近或相对就近入学”的原则解决户籍人口适龄少儿入学问题,对外来务工人员随迁子女就读义务教育公办学校一年级、七年级采取“积分就近入学”办法,确保我县义务教育阶段学校招生工作顺利完成。 二、工作小组及成员单位职责 为保障我县义务教育学校招生工作平稳有序开展,成立惠东县义务教育学校招生工作小组,成员单位包括县纪委驻县委宣传部纪检组、县政府办、县教育局、县公安局、县自然资源局、县住房和城乡建设局、惠州社保惠东分局、县税务局、县民政局、县残联、团县委、县文明办。工作小组办公室设在县教育局(办公电话:8833265),负责日常工作,工作小组办公室主任由县教育局分管招生工作副局长兼任。 招生工作小组成员单位要强化责任落实,各司其职、齐心协力做好义务教育学校招生工作。具体职责如下: 县政府办:负责核查积分入学适龄儿童、小学毕业生的家长近三年是否受过县人民政府或上一级人民政府表彰奖励,并提供相关文件。 县教育局:负责制定每年义务教育学校招生计划,统筹、指导全县义务教育学校开展招生工作,协调县直有关单位按照职责完成招生工作任务。加强对义务教育学校招生工作的监督检查,发现违法违规招生行为及时报告县纪委监察委。 县公安局:负责核查入学适龄儿童的出生日期,适龄儿童、小学毕业生的户籍地(具体到镇、街道、度假区),及与户主关系。 县自然资源局(县不动产档案馆):负责核查租房户有无自己权属房产。如有,则需注明房产地址;如无,直接注明“无”。 县住房和城乡建设局(县房管局):县城房屋租赁服务中心负责核查租房户提供的《商品房屋租赁合同登记备案证明》是否真实。 惠州社保惠东分局:负责核查积分入学适龄儿童、小学毕业生的家长缴交社保情况,并打印参保人社保《缴费历史明细表》。 县税务局:负责核查积分入学适龄儿童、小学毕业生的家长近三年缴税费情况及社保缴费情况。 县民政局:负责核查并确认积分入学适龄儿童、小学毕业生的家长近三年捐赠款额。 县残联:负责核查本县户籍适龄残疾儿童、少年登记情况,并出具相关证明文件。 团县委、县文明办:负责核查并确认积分入学适龄儿童、小学毕业生的家长是否为当年3月31日前完成注册的志愿者,并且近两年参与惠东县志愿服务每年志愿服务时长是否在25小时以上(含25小时),累计总时长是否达100小时以上(含100小时),累计总时长是否达1500小时以上(含1500小时)。 县纪委驻县委宣传部纪检组:在县纪委监察委的指导下,加强对全县义务教育招生工作的监督检查,适时开展明察暗访,深入查找问题线索,严肃惩处违规招生、弄虚作假、失职渎职、利益输送等违法违规行为并全县通报。 三、招生对象 小学招收年满六周岁(当年8月31日前出生)的适龄儿童,初中招收受完规定年限小学教育的学生。 四、招生原则及办法 (一)坚持分区划片免试就近或相对就近入学的原则,实行凭户口,按居住地就近免试入学的招生办法。各镇(含街道、度假区,下同)中心小学(学校)在县教育局指导下依据各自人口分布、地理状况、地段内学校规模和生源等情况,确定相对科学的划片规则,合理划定片区范围,确定每所公办义务教育学校招生服务范围。 (二)持有惠东县户籍的适龄儿童、小学毕业生,原则上由户籍所在镇公办学校就近安排学位。户籍生报名要求户籍登记地址和现居住地地址一致,“人户合一”方可直接安排学位(新迁户认定截止日期为当年报名前一个月)。 (三)居住地户籍人员租房户子女报读公办学校一年级、七年级的,其监护人必须是在租房地所在镇没有自有产权住房。经县自然资源局查实拥有自有产权住房的,按照自有产权住房学区范围安排学位。如果经县自然资源局查实没有自有产权住房的,要提交县城房屋租赁服务中心已经备案的《商品房屋租赁合同登记备案证明》,还需要提交房屋租赁交税发票,方可安排公办学位。 (四)非居住地户籍的适龄儿童、少年报读公办学校一年级、七年级的,均需要参加积分入学,凭积分入读公办学校,积分达不到入读公办学校要求的,可自主选择民办学校或回原籍就读(特殊群体子女除外)。积分入学详细操作办法见附件《惠东县2019年外来务工人员随迁子女申请积分入读义务教育阶段公办学校起始年级工作实施细则》。 (五)随亲在外生活的学前适龄儿童、小学毕业生,需返回户籍所在地就读一年级、七年级的,辖区内公办中小学校不得拒收。 (六)严禁任何义务教育学校收取与入学挂钩的赞助费、择校费等政策规定外的任何费用,严禁搭车收费。 (七)各镇义务教育学校招生规模和班数、班额严格按照县教育局当年下达的义务教育学校招生计划执行。 (八)其他: 1.报名方法:符合入读条件的适龄儿童、小学毕业生直接到服务范围所属学校报名。 2.报名时间:平山街道、大岭街道小学和初中户籍生报名时间为6月份、积分入读生报名时间为8月份,其他镇由中心小学(学校)、中学确定报名时间并报县招生工作小组办公室备案。 3.公布学校服务范围:县教育局和各义务教育学校在招生工作开展前适时通过电视台、网站、公告栏、致学生家长一封信等形式向社会公布学校服务范围,让监护人充分了解各学校服务范围及招生方案。 4.报名需提交下列材料(均需原件和复印件,原件核查后当面归还): 小学: ①适龄儿童及其父母或法定监护人(以下简称“监护人”)的户口簿、身份证; ②监护人房屋产权证或购房合同及发票、自建房提供合法手续和水电费发票、县城房屋租赁服务中心办理了备案的《商品房屋租赁合同登记备案证明》,还需要提交房屋租赁交税发票; ③适龄儿童的出生证; 初中: ①小学毕业生及其监护人的户口簿、身份证; ②监护人房屋产权证或购房合同及发票、自建房提供合法手续和水电费发票、县城房屋租赁服务中心办理了备案的《商品房屋租赁合同登记备案证明》,还需要提交房屋租赁交税发票; ③《学籍基本信息表》(此表由小学负责打印提供,须加盖公章); 招生工作人员应对上述材料复印件与原件核对,必要时可到相关部门进行核查材料原件的真实性、合法性。 5.监护人必须主动向学校提交小孩入学所需资料,并主动配合学校核查相关材料真实性。否则,学校不予以安排学位。 五、保障特殊群体子女入读辖区公办义务教育学校 根据《广东省教育厅 广东省军区政治部关于军人子女教育优待办法实施细则》(政干〔2013〕138号)、《中共广东省委办公厅 广东省人民政府办公厅印发<关于建立和完善我省复退军人服务体系的意见>的通知》(粤委办〔2017〕2号)、《惠州市中小学校招收和培养国际学生与港澳台学生管理办法》、县长办公会议纪要(惠东府纪〔2008〕42号)和《惠州市关于贯彻<广东省第二期特殊教育提升计划(2017-2020年)>实施方案》等文件精神,军人子女、复员退伍军人子女、在我县工作、居住的外籍人士及港澳台人员的适龄随迁子女、在县城从事环卫工作的环卫工人的适龄随迁子女、残疾儿童少年由县教育局按就近入学原则直接安排入读公办义务教育学校。 六、规范民办学校招生行为 (一)各民办学校要严格按照核准登记的办学层次、办学规模和核定的招生计划进行招生,发布招生宣传资料须提前报县招生工作小组办公室审查备案。民办学校的招生简章公开内容应包括学校办学情况、招生计划、招生范围、招生程序、收费标准等。 (二)严禁民办学校以考试或任何变相考试的方式择优选拔新生。民办学校招生必须与公办学校同步,不得提前招生、提前录取。 (三)加大政策宣传力度,实施惠民优惠政策,对入读民办义务教育阶段学校的学生给予享受政策补助。一是免学杂费补助:小学1150元/年/生、初中1950元/年/生。二是发放电子教育劵补助:小学200元/年/生,初中200元/年/生。三是退还课本费(如民办学校收费标准中包含课本费),小学100元/年/生,初中180元/年/生。 七、工作要求 (一)强化责任落实。各招生工作小组成员单位、义务教育学校要充分认识做好招生工作的重要性和严肃性,认真履行职责,精心组织、规范操作、秉公办事,确保招生工作公平公正、平稳有序进行。各义务教育学校要指定专人具体负责本校招生工作,明确工作责任,并于招生期间在校门等显眼处设立咨询点,张贴服务范围、招生计划、招生办法及招生咨询电话,热情接受学生和家长对招生工作的咨询,认真做好宣传解释和报名注册工作。要严格按照本工作方案程序审核把关,杜绝弄虚作假等违规行为,一经发现,将坚决查处,绝不姑息。 (二)畅通群众热线。各义务教育学校要设立举报电话、邮箱等,畅通群众反映问题渠道,第一时间回应群众关注的热点问题、热点事件,化解家长焦虑情绪,对举报电话、来信、信息及时向县招生工作小组办公室汇报。 (三)健全应急机制。义务教育学校招生工作是一项政策性强、涉及面广的工作,关系到广大人民群众的切身利益和社会稳定。各义务教育学校要成立应急小组,制定应急预案,快速稳妥处置突发事件。 (四)强化实时监测。县教育局将在招生期间对全县义务教育学校招生人数进行实时监测。各义务教育学校招生工作实行日报制度,招生期间每天下午下班前需将当天本校报名人数通过电话形式报县招生工作小组办公室备存。 (五)严肃招生纪律。严格督查义务教育学校招生工作,对违反招生政策和规定、扰乱招生秩序的单位和个人及徇私舞弊、玩忽职守的招生工作人员,按照有关处分程序给予严肃处理。每年招生结束后,县教育局将招生工作具体情况按“三重一大”事项报告县纪委驻县委宣传部纪检组备案。 附件: 惠东县2019年外来务工人员随迁子女申请积分入读义务教育阶段公办学校 起始年级工作实施细则 一、基本原则 (一)遵循“属地管理,免试相对就近入学”原则,以居住地所属镇(含街道、度假区,下同)的学校为单位实行积分入读。 (二)坚持公开、公平、公正原则,依据申请入读学校积分计划数(户籍生招完后确定),按积分由高到低,录满为止。 二、适用对象 (一)凡在惠东县居住的外来务工人员随迁子女,可以通过积分方式,申请入读其父母或者其他法定监护人(以下简称“监护人”)居住地所属服务范围的义务教育阶段公办学校起始年级。居住地指以房产证(或购房合同、自建房提供合法手续和水电费发票)、广东省居住证或与房屋租赁服务中心办理了《商品房屋租赁合同登记备案证明》为准。租房户必须是在申请学校所在镇没有产权住房的监护人,商品房屋租赁起算日期以首张税票打印日期为准起算租房时长。 (二)外来务工人员随迁子女是指跟随监护人在惠东县辖区镇居住生活的非该镇户籍入学人员。 三、申请办法 监护人根据户口簿、房产证(或购房合同,自建房提供合法手续和水电费发票)或广东省居住证或《商品房屋租赁合同登记备案证明》及房屋租赁交税发票,填好《惠东县外来务工人员随迁子女积分入读申请表》(以下简称《申请表》)交到居住地所属服务范围的义务教育学校申请积分入学(不能跨服务范围申请)。义务教育学校服务范围划分详见申请入读学校公告栏。 四、操作方法 外来务工人员随迁子女积分入学采取监护人到学校申报方式进行。具体办法如下: (一)学校初审材料:监护人按规定时间携带所需提交材料原件及复印件到所申请入读学校申请(不能跨服务范围申请)。学校对监护人提交的材料进行核对,符合申请条件的,由监护人填写《申请表》一式两份,签名确认并自行保存一份,另一份《申请表》及佐证材料复印件由学校保存,不符合入学条件的,学校应当面告知监护人。 (二)职能部门核实材料:相关职能部门在两周工作日内审核材料。 (三)公布积分审核结果:在规定时间,监护人到所申请入读学校查询积分。对分数有异议的,两天内可向学校申请复核,逾期不再接受复核申请。 (四)录取名单公示:在规定时间,学校根据相关职能部门审核结果以及积分入学招生计划数,确定录取名单,名单按积分由高到低依次排序(如总积分相同,则依据积分内容先后顺序,按内容的积分从高到低排序),并在学校公示。 (五)办理入学手续:在规定时间内监护人持签名确认的《申请表》到所申请入读学校办理入学手续。逾期未办理入学手续的,视为自动放弃学位。 五、有关说明 (一)监护人务必在规定时间内到居住地所属镇服务范围内的公办义务教育学校申报,错过申报时间的将不再受理,视为自动放弃积分入读申请。每个适龄儿童少年只可申报一所学校,身份证号码只可申报一次,监护人选择居住地所属镇服务范围内学校申报成功后则不可更改。 (二)监护人凡提供虚假证件、材料的,一经查实,取消监护人随迁子女积分入学资格,由此产生的一切责任由监护人承担。 (三)监护人必须主动向学校提交随迁子女入学所需资料,并主动配合学校核查相关材料真实性。否则,学校不予以安排学位。 (四)监护人务必保管好签名确认的《申请表》,按规定时间凭《申请表》到申请学校办理报名注册手续。 附表: 惠东县2019年外来务工人员随迁子女申请入读公办学校起始年级积分内容 2.惠东县2019年外来务工人员随迁子女积分入读申请表

纪录小康工程 · 广东数据库
