为进一步规范

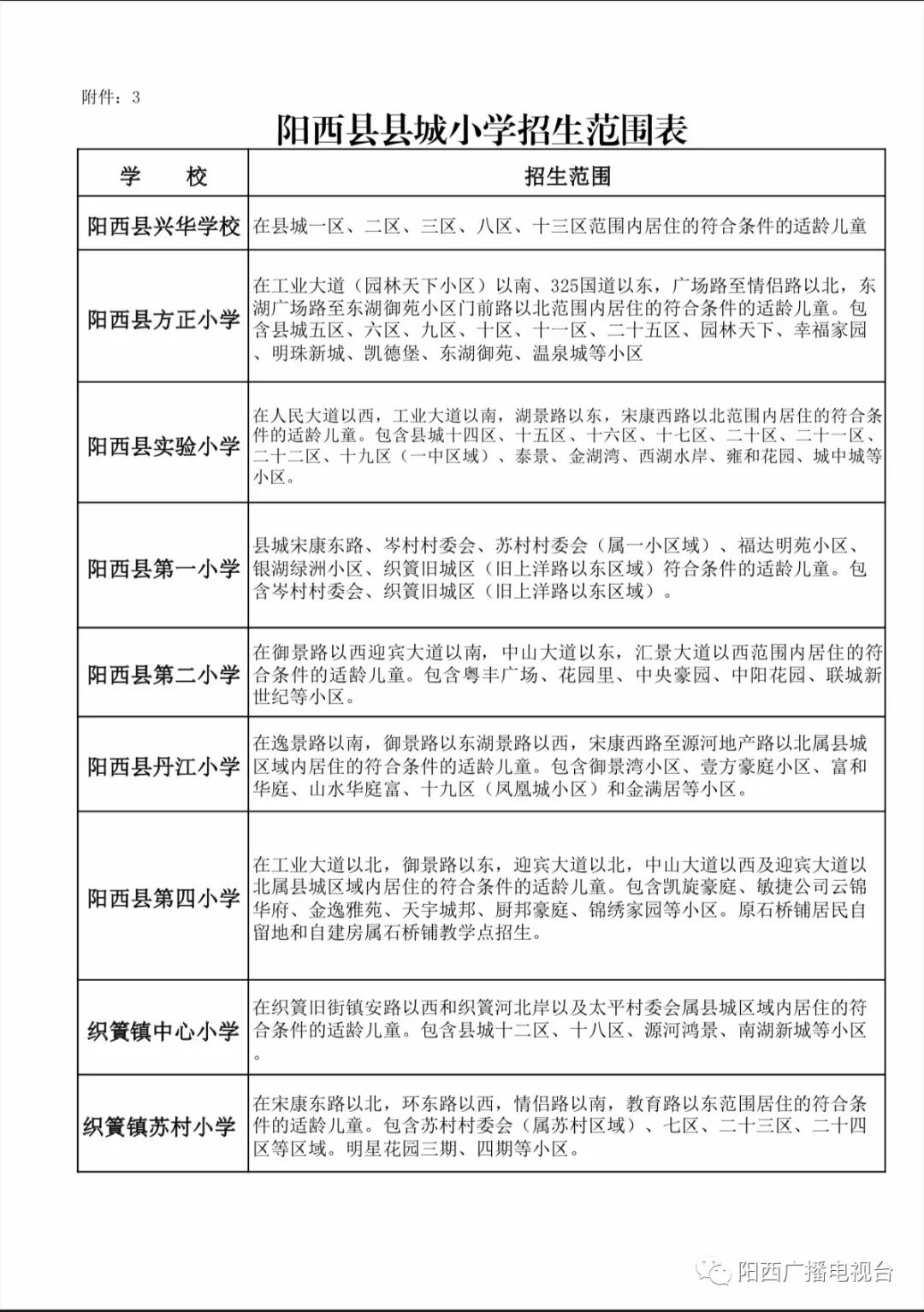
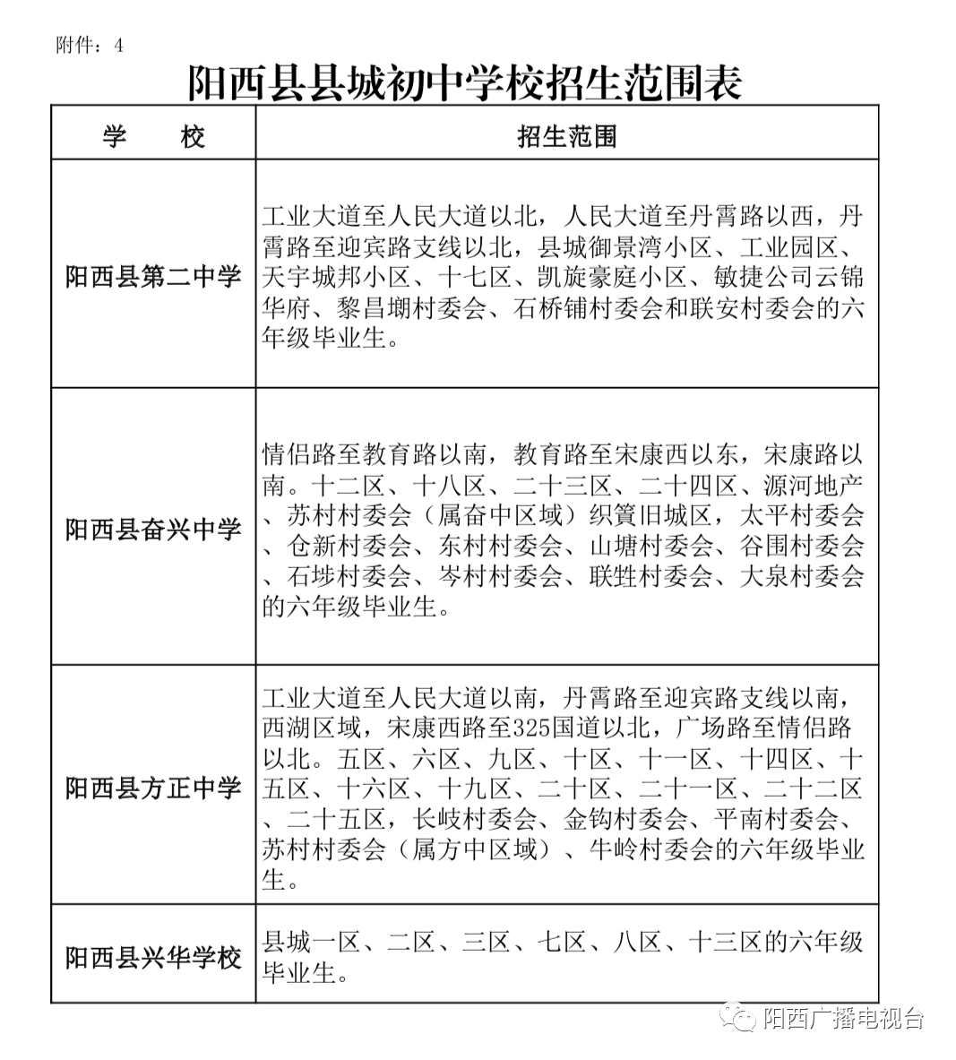
一、招生原则 ■(一)坚持学校划片招生,生源就近入学原则。执行义务教育适龄儿童少年免试入学规定,不得以面试、评测等名义挑选学生,严禁以各类考试、竞赛、培训成绩或证书证明等作为招生依据。 ■(二)坚持公开、公正、公平的原则。实施招生工作,招生计划和录取结果向社会公布,接受社会监督。 ■(三)坚持统筹协调原则。学校招生工作在县教育局统筹协调下,按照核定的招生计划,统一工作步骤、程序和招生方式要求,规范实施。 ■(四)坚持公民办学校同步招生原则。民办学校与县城学校统一报名统一录取。严禁学校通过举办相关培训或与社会机构合作提前选拔或特殊培养学生、严禁以各类考试、竞赛、夏(冬)令营、研学活动、培训成绩或证书证明等作为招生依据或参考,不得以面试、评测等名义选拔学生。 严禁以面试、面谈、人机对话、简历材料等方式为依据的“掐尖”招生、提前招生、违规争抢生源的行为。 二、学区划分与范围 ■(一)学区划分 ■(二)招生范围




三、招生计划数 ■ 县城小学招79个班,共3555个学位,乡镇小学招54个班,共2430个学位; 县城初中招69个班,共3450个学位,乡镇初中招56个班,共2800个学位。 乡镇教学点招生由镇中心小学安排。 四、招生对象 ■ 一年级:有阳西户籍或在县城居住,符合其它招生条件年龄满六周岁(即2015年8月31日及之前出生),从未入读过小学的适龄儿童。 ■七年级:有阳西户籍或在阳西县辖区内居住,符合其它招生条件的应届六年级毕业生。 五、报名条件 报读民办学校的可以凭户口簿直接报名。报读公办学校的必须符合以下条件之一者: ■ (一)符合招生区域的户籍适龄儿童; ■(二)符合省、市、县有关优待政策的适龄儿童(军烈属子女、招才引智人员子女、政府重大项目高管人员子女,符合优待政策的退役军人子女); ■(四)进城务工人员随迁子女报名必须满足下列条件之一。 1、父母一方或本人办有居住证。 2、父母一方(或其他法定监护人)有满一年的营业执照。 3、父母一方(或其他法定监护人)在阳西县所在单位购买满一年的社会保险和医疗保险且有合法稳定的住所。 六、报名时间和办法 ■ 1、网上预报名时间。6月28日08:00—6月30日20:00,各学生家长登录招生平台,小学一年级报名登录网址:http://yk.kiway.cn/visityjyxxyjz初中七年级报名登录网址:http://yk.kiway.cn/visityjyxcyjz进行网上入学报名申请(网上报名操作流程详见下图.)(注意:预报名是让家长在网上练习报名,预报名成功不代表正式报名成功,记住还要在正式报名时间报名。); ■2、网上正式报名时间:7月2日08:00-7月9日20:00; ■ 3、学校初审时间。7月10日—7月14日,各学生家长可登录招生平台,查询初审结果; ■ 4、补报名时间。7月13日08:00—7月14日20:00,需要补报名的学生家长登录招生平台,进行网上入学报名申请。迟报、漏报后果自负。 ■ 5、系统审核时间:7月15日-7月25日。

七、录取时间及办法 ■ (一)录取时间:2021年7月26日-7月28日。 ■(二)做法与要求: 八、相关规定 ■ (一)家长必须按照本方案在规定时间内在网上报名申请学位。否则,视为无效申请。 ■(二)入学报名资料信息由教育部门与政数局协同公安、工商、住建、自然资源局以及人社局等相关部门在系统核查。对提供失效、不符合条件或虚假资料的入学申请,一律定为无效申请,由此造成的后果,由家长负责。情况严重者,将予以登记,交由相关部门依法处理。 ■(三) 已取得全国学籍系统学籍号,变相留级重复申请学位的,一律取消其申请学位。 ■(四)录取后,学校继续对一年级新生的相关资料信息进行核查,对年龄未满六周岁,或已读过小学取得全国学籍系统学籍号的,一经查实,立即予以清退,由此造成的后果由家长负责。 ■(五) 已被录取的儿童,必须在规定的时间内到录取学校注册。逾期未办理注册手续且未向学校申请延期注册的,视为放弃该学位。 ■(六)学生家长要关注教育行政部门发布的各类招生信息,不造谣、不信谣、不传谣,严防受骗。同时也欢迎大家对招生工作实行监督,阳西县教育局违规招生投诉电话:0662-5554562,0662-5553602邮箱:C5554562@163.com 九、本办法由阳西县教育局负责解释 ■ 咨询电话:0662-5554562
纪录小康工程 · 广东数据库
